
Área: Ciencias de la Salud
Disciplina: Medicina
Tipo de artículo: Comunicado Breve
Impacto del Covid-19 sobre la actividad de la cirugía estética de unidades médicas en Guayaquil
Rodríguez-Alvarado, Nelson a, Bitar Luis a, Sánchez-Giler Sunny b, García-Regalado Jorge c Afiliación institucional Identificación de la responsabilidad y contribución de los autores Correspondencia Fuente de financiamiento Conflicto de interés |
Resumen
El presente documento tiene como objetivo la descripción del impacto del SARS-CoV-2 con respecto a la actividad de la cirugía estética en Guayaquil; se realizó un estudio exploratorio y descriptivo, a partir de los datos de cirugías proporcionados por miembros de la Sociedad Ecuatoriana de Cirugía Plástica, Reconstructiva y Estética-SECPRE. Se utilizó el software econométrico Gretl con el que se desarrolló una modelación autorregresiva de orden dos (AR 2), con el fin de inferir el comportamiento de la tendencia de los tipos de cirugías en el tiempo y sus posibles causas. Entre los principales hallazgos se pudo evidenciar que, existe una alta tasa creciente del 20% al 40% en promedio de cirugías estéticas, a partir del 4to y 5to mes del 2020; basado en estos hallazgos, se estima la probabilidad de que se dé un incremento considerable para los meses venideros del 2022. En conclusión, se pudo determinar que los principales tipos de cirugía realizadas fueron rinoplastia y lipoescultura, demostrándose que el confinamiento y en especial el uso de medios virtuales impactaron en la actividad quirúrgica estética de manera positiva, dada la nueva modalidad de interacción social y de teletrabajo haciendo uso de dispositivos electrónicos, lo que a su vez permite que el individuo valorice sus potenciales imperfecciones estéticas.
Palabras clave: Cirugía plástica; Rinoplastia; COVID-19;
Impact of Covid-19 on the activity of aesthetic surgery from medical units in Guayaquil
Abstract
This paper aims to describe the impact of SARS-CoV-2 with respect to the activity of cosmetic surgery in Guayaquil; an exploratory and descriptive study was carried out, based on the data of surgeries provided by members of the Ecuadorian Society of Plastic, Reconstructive and Aesthetic Surgery-SECPRE. Gretl econometric software was used to develop an autoregressive modeling of order two (AR 2), in order to infer the behavior of the trend of the types of surgeries over time and their possible causes Among the main findings, it could be evidenced that there is a high increasing rate of 20% to 40% on average of aesthetic surgeries, from the 4th and 5th month of 2020; based on these findings, it is estimated the probability of a considerable increase for the coming months of 2022. It was determined that the main types of surgery performed were rhinoplasty and liposculpture. It was demonstrated that confinement and especially the use of virtual media had a positive impact on aesthetic surgical activity, given the new modality of social interaction and teleworking using electronic devices, which in turn allows the individual to value his potential aesthetic imperfections.
Keywords: Surgery, Plastic; Rhinoplasty; COVID-19;
Introducción
El 12 de febrero de 2020 se designó como la fecha en la que se había producido el primer caso de Covid-19 o SARS-CoV-2 en el Ecuador, específicamente en Guayaquil 1. A partir de allí, el Comité de Operaciones de Emergencia nacional-COE, dictó una serie de restricciones que incluían cuarentena obligatoria, toque de queda, restricción vehicular, entre otras medidas a la población.
No es de extrañarse que, a partir de allí, los procedimientos quirúrgicos estéticos hayan disminuido en frecuencia, al menos durante el primer semestre del año 2020. Sin embargo, como se ha evidenciado luego de los confinamientos algunas clínicas alrededor del mundo han certificado un AUMENTO DE LA INCIDENCIA de pacientes que se someten a cirugías estéticas. Y en países como Japón, Corea del Sur y otros países europeos con el teletrabajo y las pocas medidas de confinamiento se ha registrado a ciudadanos yendo a estas clínicas.
Una consecuencia inesperada de los confinamientos y el distanciamiento social que ha traído la pandemia por SARS-CoV-2 se puede encontrar en las clínicas de cirugía plástica de algunos países 2. Como lo menciona la British Broadcasting Corporation (BBC), a medida que se extendió el confinamiento y estrés post Covid muchas personas se sometieron a cambios estéticos a causa del cansancio y uso de mascarillas 2.
El teletrabajo, pasar más horas en casa, la falta de actividad social, física y además del ahorro económico a causa del confinamiento han motivado a muchas personas a invertir en procedimientos estéticos invasivos o no 3. Adicional a esto, se ha publicado que el incremento de atenciones quirúrgicas de este tipo, fue de entre el 20% a 40% en los últimos meses del 2020 y todo el año 2021. Los registros médicos publicados detallan que las personas recurren a las operaciones estéticas para tratar parpados caídos, corregir las bolsas de los ojos, así como un alto índice se interesó en procedimientos como: liposucción, lipoescultura y rinoplastias. Estas últimas, son las cirugías a la que más recurren los pacientes y se debe a la creciente utilización de aplicaciones para comunicarse, las cuales se limitan al rostro del usuario, enfatizando en las expresiones faciales y rasgos que hasta entonces pasaban desapercibidos. 2-3
Con el cierre de fábricas y empresas, muchos trabajadores migraron al trabajo en páginas web, en las que el principal atractivo para captar clientes sin duda, es la presencia física.
Este trabajo pretende realizar el análisis del impacto del SARS-CoV-2 en la frecuencia de las cirugías estéticas, a partir del inicio de la pandemia, hasta el último mes del año 2021.
Metodología
El presente trabajo de investigación es de tipo exploratorio y descriptivo, a partir de los datos de cirugías proporcionados por dos cirujanos, miembros de la Sociedad Ecuatoriana de Cirugía Plástica, Reconstructiva y Estética-SECPRE, quienes trabajan en sendas unidades médicas que dirigen, las cuales son de fondos privados, y se encuentran ubicadas en la ciudad de Guayaquil. Se recopiló la data, acerca de la cantidad y tipo de cirugías realizadas; no se recopiló ningún dato personal sensible individual, razón por la cual no fue necesaria la obtención de un consentimiento informado por parte de los pacientes. En el aspecto legal, los directores técnicos de las unidades médicas que proporcionan los datos, son coautores del presente trabajo. El período de estudio incluyó los años 2019, 2020 y 2021. La actividad desarrollada hasta marzo de 2020 se denominó PRE-PANDEMIA, y lo desarrollado a partir de abril de 2020 y año 2021, POST-PANDEMIA. Se realizó el análisis estadístico-inferencial con el uso del software Gretl, en donde se planteó una modelación autorregresiva de orden 2 para así determinar la tendencia del comportamiento de las variables de estudio en los meses venideros.
Resultados
En la figura 1, se puede demostrar un contraste entre el total de cirugías realizadas mensualmente desde el 2019 y durante la pandemia SARS-CoV-2; durante los primeros meses del 2019 (periodo pre pandemia), las intervenciones quirúrgicas bordeaban entre 120 a 125 cirugías realizadas mensualmente. En lo posterior, se registra un decrecimiento considerable del -24% para el mes de marzo; sin embargo, entre abril a septiembre los casos quirúrgicos demostraron un comportamiento sostenido con un mínimo de 99 y máximo de 119 intervenciones médicas. En octubre y diciembre del mismo año, se evidenció un decrecimiento de -55% siendo este hasta entonces los 3 meses más drásticos para este sector.
Para enero y febrero del 2020 se registró un leve incremento de casos clínicos, no obstante, desde marzo, fecha de inicio del confinamiento hasta abril, se presentaron cifras récords de 0 cirugías.
Como es evidente en la misma figura, desde mayo hasta diciembre de 2020 periodo post pandemia, la curva de cantidad de cirugías creció de manera exponencial registrando (casi un 40% en relación al mes de marzo y abril 2020); esto se pudo contrastar con la tasa de incremento Covid 19 (ver gráfico 1), en donde se evidencia que a medida que se reduce la curva de contagios, los pacientes buscaron someterse a procedimientos estéticos, es así que para todo el periodo post pandemia las cirugías realizadas en un periodo mensual registraron el pico más alto en septiembre con aproximadamente 90 intervenciones quirúrgicas.
Figura 1. Cirugías realizadas mensualmente. Fuente: Clínica del día Best Surgical Center & Unidad médica L. Bitar “Clínica Siluética” (2021).
A continuación, se presenta un gráfico de tendencia (figura 2) de los principales tipos de cirugías a las cuales recurrieron los pacientes en el período de estudio; se denota que las intervenciones estéticas fueron las de mayor recurrencia entre los pacientes. (La diferencia entre la incidencia de la cirugía estética y reconstructiva se debe al carácter electivo o urgente) esto se lo atribuye a que en general, las cirugías reconstructivas son en su mayoría de carácter electivo o urgente para casos extremos de emergencia.
Figura 2. Intervenciones quirúrgicas Estéticas y Reconstructivas. Fuente: Clínica del día Best Surgical Center & Unidad médica L. Bitar “Clínica Siluética” (2021).
Entre los tipos de cirugías estéticas mayormente desarrolladas, están: rinoplastia, lipoescultura, lipomarcación, entre otros.
En relación a las preferencias por género, las cirugías más demandadas por los hombres durante el 2019, 2020 y enero del 2021 fueron la rinoplastia, lipoescultura y lipomarcación, en orden de frecuencia. Con las diferentes fuentes de trabajos que se han implementado desde la pandemia, la rinoplastia fue sin duda la más frecuente la cual vio duplicar las 15 intervenciones realizadas antes de la pandemia y registró un alto incremento en pandemia el cual se mantuvo en aumento hasta el 2021, con respecto al 2019 la lipomarcación se triplico a 20 intervenciones y para el periodo post pandemia tuvo un aumento de aproximadamente 30 cirugías. La lipoescultura fue la que registro mayores intervenciones médicas en el periodo de pandemia con 30 cirugías y para la post pandemia se redujo a 28. (Figura 3).
Figura 3. Tipos de cirugías estéticas (hombres). Fuente: Clínica del día Best Surgical Center & Unidad médica L. Bitar “Clínica Siluética” (2021).
Por otro lado, el tipo de cirugía que tuvo una mayor demanda entra las mujeres fue la Lipoescultura (véase la figura 4), llegando a tener un incremento de cirugías con respecto a las realizadas en 2019 periodo pre pandemia, en pandemia se registraron alrededor de 60 intervenciones y para el periodo post pandemia se registraron 140 lipoescultura en promedio, entre las 4 cirugías más demandadas que se observa tienen un mismo comportamiento al alza.
Figura 4. Tipos de cirugías estéticas (mujeres). Fuente: Clínica del día Best Surgical Center & Unidad médica L. Bitar “Clínica Siluética” (2021).
Con los datos descriptivos, se procedió a la estructuración de una modelación autorregresiva de orden dos, con el fin de marcar la tendencia de crecimiento del total de intervenciones en relación a su comportamiento histórico, logrando estimaciones robustas y significativas a través de estimadores de máxima verosimilitud, los cuales miden la probabilidad de la relación causal e histórica de los totales de cirugías actual, en relación a sus casos pasados hasta dos períodos en frecuencia mensual.
En la tabla 1, se puede interpretar que las variables responden al modelo planteado, es decir se tiene relación entre la cantidad de cirugías y el tipo de intervención quirúrgica. Los tres coeficientes tienen un nivel de significancia al 5%. Dado estos resultados sostenidos y parámetros robustos y válidos, con ello se establecen una proyección a 10 periodos hacia adelante, para inferir el comportamiento o posible evolución de la tendencia de las intervenciones.
Modelo: AR2, usando las observaciones 2019:08-2022:01 (T = 30)
Estimado usando AS 197 (MV exacta)
Variable dependiente: l_EstAtica
Desviaciones típicas basadas en el Hessiano
Coeficiente Desv. Típica z valor p
Const 3,03032 0,372648 8,132 4,23e-016 ***
phi_1 1,13548 0,166657 6,813 9,54e-012 ***
phi_2 −0,343098 0,165415 −2,074 0,0381 **
Media de la vble. dep. 3,057544 D.T. de la vble. dep. 0,960575
Media de innovaciones 0,000286 D.T. innovaciones 0,453103
R-cuadrado 0,770190 R-cuadrado corregido 0,761982
Log-verosimilitud −19,57148 Criterio de Akaike 47,14296
Criterio de Schwarz 52,74775 Crit. De Hannan-Quinn 48,93598
Tabla 1. Coeficientes con mayor aporte al modelo. Fuente: Clínica del día Best Surgical Center & Unidad médica L. Bitar “Clínica Siluética” (2021).
Luego de encontrar un modelo óptimo que explique cómo impactó el SARS-CoV-2, en la actividad de las intervenciones quirúrgicas visto en el quiebre estructural de la serie, se procedió a realizar las respectivas predicciones e iteraciones hacia adelante y determinar cuál será el patrón de comportamiento; para los meses posteriores al Covid-19 en el cual como inicio se mostró un comportamiento moderado con un intervalo del 95% de confianza y 5% de error.
Para intervalos de confianza 95%, z (0,025) = 1,96
| Observaciones | l_Estatica | predicción | Desv. típica | Intervalo de 95% |
2022:02 |
indefinido |
2,82923 |
0,453103 |
(1,94116, 3,71729) |
2022:03 |
indefinido |
2,83145 |
0,685565 |
(1,48777, 4,17513) |
2022:04 |
indefinido |
2,87350 |
0,808585 |
(1,28871, 4,45830) |
2022:05 |
indefinido |
2,92049 |
0,866078 |
(1,22301, 4,61797) |
2022:06 |
indefinido |
2,95941 |
0,890062 |
(1,21492, 4,70390) |
2022:07 |
indefinido |
2,98749 |
0,899018 |
(1,22545, 4,74953) |
2022:08 |
indefinido |
3,00602 |
0,902002 |
(1,23812, 4,77391) |
2022:09 |
indefinido |
3,01742 |
0,902880 |
(1,24781, 4,78703) |
2022:10 |
indefinido |
3,02401 |
0,903103 |
(1,25396, 4,79406) |
2022:11 |
indefinido |
3,02758 |
0,903149 |
(1,25744, 4,79772) |
Tabla 2. Intervalos de confianza al 95%. Fuente: Clínica del día Best Surgical Center & Unidad médica L. Bitar “Clínica Siluética” (2021).
Figura 5 Predicción de las cirugías nivel logarítmica. Fuente: Clínica del día Best Surgical Center & Unidad médica L. Bitar “Clínica Siluética” (2021).
Las predicciones e inferencias del total de cirugías en datos nominales por el contrario, muestran que para los meses siguientes existiría un decrecimiento para, posterior a ello, escalar varios porcentajes positivos, estando siempre en el rango de confianza antes establecido y con tendencia creciente; es por ello que, se estima que para el año 2022 esta actividad siga manteniendo un alto grado de procedimientos quirúrgicos, considerando como factores positivos a la pandemia, cuyos rezagos o retardos son los elementos influyentes para tomar la decisión, por parte del paciente, en acceder o no, a una intervención.
Figura 6. Predicción de las cirugías en datos nominal del. Fuente: Clínica del día Best Surgical Center & Unidad médica L. Bitar “Clínica Siluética” (2021).
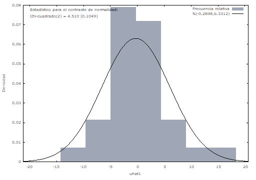
Figura 7. Estadístico contraste de normalidad del total de cirugías. Fuente: Clínica del día Best Surgical Center & Unidad médica L. Bitar “Clínica Siluética” (2021).
Es importante tener en cuenta el patrón de comportamiento de los errores posibles del modelo, por lo que se observa que estos (figura 7), se encuentran parametrizados dentro de una distribución de probabilidad acumulada, visto en la figura continua, por lo que la normalidad testeada por el estadístico Chi cuadrado de 4,510, marca una distribución acumulativa alrededor del 75% de los casos, garantizando así la estabilidad de los parámetros para su predicción.
Discusión
Durante los picos más altos de la pandemia, primer semestre de 2020, las tasas de intervenciones quirúrgicas estéticas, de naturaleza programada o electiva, disminuyeron drásticamente en el Ecuador y alrededor del mundo; esto se explica no sólo por las restricciones tomadas desde el nivel gubernamental-COE nacional, sino que además por varios otros factores expuestos en algunos reportes internacionales. Esto afecto drásticamente en lo económico a las clínicas de cirugía estética y reconstructiva, esto debido al pico más alto de la pandemia. Ante este escenario es muy probable que la clase médica ecuatoriana redireccionó su esfuerzo a la atención de los pacientes COVID, situación que amerita un análisis especial dado el estado de emergencia que se vivió en ese periodo.
El Real Colegio de Cirujanos, emitió a inicios del año 2020 la Guía Clínica para la priorización de cirugías en el contexto de la Pandemia por Coronavirus; en este documento se le asigna a la cirugía estética la prioridad 4: Procedimientos que pueden ser realizados en un período posterior a 3 meses. Este documento provocó el retraso y pospuesta de cirugías y consultas ambulatorias en esta área 4.
En este mismo sentido, el aislamiento, obligó a suspender las consultas médicas presenciales, algunas de ellas se reemplazaron por llamadas telefónicas, y los casos más urgentes se agendaron en períodos de tiempo bastante alejados, para preservar el distanciamiento impuesto de al menos 2 metros. La capacidad de muchos hospitales se vio disminuida para el área de cirugía estética, debido a que se enfocó toda la infraestructura: equipos, quirófanos, camas de hospitalización, a la atención de pacientes Covid-19. Dentro de este argumento, el equipo de protección personal era limitado, lo que obligó también a disminuir la cantidad de personal de salud para la atención en estas unidades 5.
Otra importante razón por la que se pospusieron cirugías y consultas, fue el obvio riesgo postoperatorio que tenía el paciente, en las circunstancias de la pandemia, además de la posibilidad de un peor pronóstico en caso de estar infectado o de infectarse en el transcurso del procedimiento 6.
Finalmente, se ha expuesto que los cirujanos plásticos poseen un riesgo mucho mayor de contraer SARS-CoV-2, en comparación con otras especialidades, por ejemplo, en procedimientos como rinoplastia y reconstrucción nasal, las cuales pueden generar aerolización de partículas virales, exponiendo al cirujano y todo el equipo del quirófano, arriesgando incluso a sus familias 7.
En contraposición, a partir del segundo semestre del 2020, la actividad de la cirugía estética se incrementó, no sólo hasta niveles pre-pandemia sino incluso por encima. Se han expuesto algunos argumentos para este fenómeno. La nueva modalidad de trabajo, el teletrabajo y las teleconferencias, han provocado que las personas vean por muchas horas su reflejo en la pantalla, lo que a su vez lleva a mayor escrutinio, propio y de los otros, alterando la autopercepción. Así mismo, en grupos poblacionales jóvenes y que viven solos, se ha generado inquietud acerca de cómo lucen, llevando a una alta preocupación dismórfica; incluso ha llegado a denominarse “Zoom dismorfia”, haciendo alusión al software masivamente utilizado para las teleconferencias 8.
Otro argumento interesante es la utilidad de la tele-consultas, y cómo su implementación ha incentivado la actividad en esta área. Antes de la pandemia, las consultas por medios virtuales eran poco solicitadas, poco ofertadas y muy poco aceptadas. A partir del confinamiento, este mecanismo de atención se volvió muy popular e incluso el preferido. Otorga flexibilidad a los pacientes, para atenderse en horarios convenientes, que les permiten no perder su atención en el trabajo y familia; genera conveniencia; disminuye los gastos que representan el transportarse a la unidad médica para consulta presencial; y, además, disminuye el riesgo de exposición no sólo a SARS-CoV-2 sino, a otros agentes infecciosos 9-10.
Durante el aislamiento impuesto, la humanidad fue obligada a preocuparse únicamente por sobrevivir y por lo tanto de la obtención específicamente de servicios esenciales. Sin embargo, una vez que se levantó la cuarentena, el interés en procedimientos estéticos y cosméticos se elevó, debido a que muchos individuos sintieron la necesidad de volver a la normalidad, en este caso a una “nueva normalidad”, y eso está relacionado con el interés en servicios no esenciales, como los involucrados en esta actividad 11.
La obligatoriedad de pasar más tiempo en casa durante los confinamientos por SARS-CoV-2, provocaron dos fenómenos interesantes. El primero, obligó a que mucha de la interacción sea a través de redes sociales, por lo tanto, la necesidad de constantemente tomarse fotos, selfies, desarrollo de videos cortos para poder interactuar con los semejantes, provocó una mirada constante al espejo, así como a la observación de irregularidades y considerar estas luego, como imperfecciones que deben ser “arregladas” 7-12.
El segundo fenómeno, tiene relación con el sedentarismo en el que muchos se sumergieron, provocando incremento en el peso, que luego se volvió un asunto de bastante preocupación 13. A esto se añaden los cambios en el soporte social y del estado de las relaciones humanas, basado casi exclusivamente en interacción virtual. El 2020 fue un año atípico, pues la crisis sanitaria global conllevó a que muchas clínicas cambiaran su actividad para enfocar sus esfuerzos en tratamiento para pacientes infectados con SARS-CoV-2 y, en muchos casos al cierre de las mismas; de allí que, estos meses constituyeron una etapa crítica para la actividad de la cirugía estética. Sumado a esto las medidas de emergencia tomadas por los países, como cuarentena, distanciamiento social, toque de queda, restricción vehicular, entre otros.
Sin embargo, los hallazgos en este trabajo muestran que las acciones realizadas en compensación, como el teletrabajo y el uso de redes sociales, para continuar las actividades humanas desde casa, produjeron un incremento sustancial en el interés y desarrollo de procedimientos estéticos, es así qué desde mayo se presentó una tendencia a la alza en la frecuencia de este tipo de cirugías y, se mantuvo en un ritmo acelerado de crecimiento entre un 20 a 40%, situación similar a la experimentada en otros países, como se ha expuesto en reportes de varios autores.
Conclusiones
Se pudo evidenciar que en el inicio de la pandemia la actividad de la cirugía estética fue muy afectada por la crisis sanitaria; no obstante, después de sufrir grandes contracciones económicas, este sector se recuperó convirtiéndose en uno de los grupos con más ingresos a partir de la reducción en la curva de contagios y muertes en Ecuador.
Un aspecto importante a ser considerado para futuros estudios, es el hecho de que la pandemia obligó al ahorro en el núcleo de las familias ecuatorianas; parte de estos ahorros, fueron reorientados para la práctica de cirugías estéticas, como parte de la inversión del individuo para la conservación de sus empleos.
Las intervenciones en la pandemia y post pandemia pasaron de 0, a un promedio de entre 60 a 95 intervenciones mensuales, lo cual demuestra que en promedio llegó a crecer entre un 20 a 40%. Además de demostrar que en su mayoría las intervenciones se dieron a la necesidad de mejorar la apariencia del rostro masculino, con el fin de tener mayor armonía, por su parte las mujeres recurrieron a las lipoesculturas y lipomarcación debido al estrés traumático, aumento de peso causado por la ansiedad de permanecer en confinamiento y otro factor importante el cual fue la inactividad deportiva.
Los hallazgos en este documento se pueden usar para otros trabajos que permitan determinar los factores determinantes en el comportamiento de la sociedad que estimulen a los individuos a someterse a cirugías estéticas, promovidos por los nuevos estilos de vida impuestos por la presencia del SARS-CoV-2.
Referencias
1. Diario El Universo. Coronavirus en Ecuador: Datos del MSP revelan que Guayaquil tuvo al paciente cero el 12 de febrero, casi dos semanas antes del primer caso anunciado. El Universo. Mayo del 2020. Disponible en: https://www.eluniverso.com/noticias/2020/05/13/nota/7839339/12-febrero-mucho-antes-caso-0-ya-hubo-covid-19/
2. BBC News. Coronavirus: cómo la pandemia de covid-19 provocó un aumento de la demanda de la cirugía plástica en algunos países.11 de Julio de 2020. Disponible en: https://www.bbc.com/mundo/noticias-53368972
3. Oller Girona, S. Por qué tanta gente se hace operaciones de estética en plena pandemia. Lavanguardia. Abril 2021 [Date of Access Febrero 9 of 2022], Disponible en: https://www.lavanguardia.com/vivo/lifestyle/20210401/6307512/operaciones-estetica-pandemia.html
4. FSSA (Federation of Surgical Specialty Association). Clinical Guide to Surgical Prioritisation in the recovery from the Coronavirus Pandemic.2020: 6 [Guia clínica]. FSSA.
5. Grippaudo, F. R., Migliano, E., Redi, U., Turriziani, G., Marino, D., D’Ermo, G., & Ribuffo, D. The impact of COVID-19 in plastic surgery departments: A comparative retrospective study in a COVID-19 and in a non-COVID-19 hospital. European Journal of Plastic Surgery, 2020:1-6. Doi: 10.1007/s00238-020-01725-w.
6. Pagotto, V. P. F., Abbas, L., Goldenberg, D. C., Lobato, R. C., do Nascimento, B. B., Monteiro, G. G. R., Camargo, C. P., de Freitas Busnardo, F., & Gemperli, R. The impact of COVID-19 on the plastic surgery activity in a high-complexity university hospital in Brazil: The importance of reconstructive plastic surgery during the pandemic. European Journal of Plastic Surgery, 2020: 1-6. Doi: 10.1007/s00238-020-01729-6.
7. Ho, M. K., & Chau, C. Y. C. Plastic and reconstructive surgery during the COVID-19 pandemic: Impacts on healthcare workers, financing, and governance. Archives of Plastic Surgery, 2022; 49(1):127-129. Doi: 10.5999/aps.2021.00724.
8. Pino, O. Is Zoom Dysmorphia a new disorder? Acta Bio-Medica: Atenei Parmensis, 2022; 92(6): e2021303. Doi: 10.23750/abm.v92i6.12618.
9. Gachabayov, M., Latifi, L. A., Parsikia, A., & Latifi, R. The Role of Telemedicine in Surgical Specialties during the COVID-19 Pandemic: A Scoping Review. World Journal of Surgery, 2022; 46(1):10-18. Doi: 10.1007/s00268-021-06348-1.
10. Imam, S. Z., Karanasios, G., Khatib, M., Cavale, N., Amar, O., & Mayou, B. Resumption of Cosmetic Surgery during COVID - Experience of a Specialised Cosmetic Surgery Day-case Hospital. Journal of Plastic, Reconstructive & Aesthetic Surgery : JPRAS, 2021; 74(11):3178-3185. Doi: 10.1016/j.bjps.2021.03.070.
11. Dhanda, A. K., Leverant, E., Leshchuk, K., & Paskhover, B. A Google Trends Analysis of Facial Plastic Surgery Interest during the COVID-19 Pandemic. Aesthetic Plastic Surgery, 2020; 44(4):1378-1380. Doi: 10.1007/s00266-020-01903-y
12. Pang, R., Wei, Z., Liu, W., Chen, Z., Cheng, X., Zhang, H., Li, G., & Liu, L. Influence of the pandemic dissemination of COVID-19 on facial rejuvenation: A survey of Twitter. Journal of Cosmetic Dermatology, 2020; 19(11): 2778-2784. Doi. https://doi.org/10.1111/jocd.13688
13. Marruzzo, G., Redi, U., Patanè, L., Cavalieri, E., Frattaroli, J. M., D’Ermo, G., Lo Torto, F., Carella, S., Grippaudo, F. R., & Ribuffo, D. The effects of COVID-19 pandemic on elective post-bariatric surgery waiting list: A single Plastic Surgery Center investigation. European Review for Medical and Pharmacological Sciences, 2020; 24(16):8580-8582. Doi: 10.26355/eurrev_202008_22656